铁卵白(Fn)是一种具备怪异空腔及孔道布局的内源性卵白,可以作为自然的药物载体。肿瘤细胞外貌凡是高表达铁卵白受体,借助该辨认路子可实现药物向肿瘤细胞的靶向递送。然而,铁卵白受体于肝脏等正常构造也会非特异性表达,影响了铁卵白向实体肿瘤递送药物的效率。近日,中国科学院历程工程研究所生化工程国度重点试验室研究员魏炜团队提出使用仿生矿化计谋使铁卵白外貌生长出磷酸钙外壳,借助“隐形”作用防止了肝脏过表达铁卵白受体孕育发生的扣留效应,提高了实体肿瘤的靶向能力。该系统还有可以协同调控实体肿瘤内微情况,并可按需装载差别种类的抗肿瘤药物,于多种小鼠模子上显著提高医治效果。相干结果发表于Advanced Materials上。
该团队起首网络临床样本,经由过程免疫荧光染色证明铁卵白受体于实体肿瘤及肝脏中均有较高的表达程度,并经由过程试验证明这类非特异性表达会带来肝脏的扣留效应,降低铁卵白向实体肿瘤的富集。为相识决上述难题,研究团队提出了仿生矿化的新计谋,于铁卵白外貌原位生长出生物安全性好的磷酸钙“隐形外壳”。以此得到的矿化铁卵白(Fn@CaP)静脉打针后乐成屏蔽了肝脏中铁卵白受体的辨认作用,显著降低了肝脏的扣留效应,并增长了其向实体肿瘤的富集。
当Fn@CaP达到实体肿瘤后,还有可以显著调治肿瘤微情况。起首,肿瘤细胞代谢孕育发生的乳酸使患上磷酸钙外壳消融,这个历程会耗损氢离子,进而有用改善肿瘤酸性微情况。其次,酸性微情况的改善可以促成M2型巨噬细胞向M1型极化,从而改善肿瘤免疫按捺微情况。别的,磷酸钙外壳消融孕育发生的年夜量钙离子还有可以进一步促成肿瘤的钙化。
除了了上述功效,Fn@CaP载体还有可以按需装载差别的抗肿瘤药物。例如,铁卵白内腔可以基在原位成核方式高效装载化疗药物三价砷,于患者来历的异种移植瘤(PDX)模子中有用按捺肿瘤的生长。进一步,磷酸钙外壳可经由过程配位方式高效负载光敏剂吲哚菁绿(ICG),借助化疗及光热医治的结合,于PDX模子中彻底按捺难治型肿瘤的生长。
近五年,该研究团队提出了仿生剂型工程的新计谋,基在卵白、细菌、细胞等体内组分发明及创制了一系列仿生递送新剂型,借助固有的自然路径实现体内的精准递送,于动物模子上乐成用在靶向医治、免疫医治及个别化医治,而且部门剂型已经经由过程病院伦理核准进入个别化临床前及临床研究。
该事情获得了国度天然科学基金及国度重点研发规划项目的撑持。

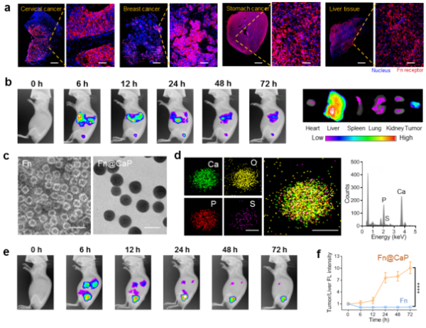
图1肝脏对于铁卵白的扣留效应、Fn@CaP的构建和其靶向性阐发。(a)肿瘤及肝脏构造铁卵白受体表达程度的免疫荧光阐发(标尺:左图2 妹妹;右图100 μm);(b)Fn的体内漫衍成像;(c)Fn及Fn@CaP的TEM图象(标尺:30 nm);(d)Fn@CaP的元素漫衍(标尺:10 nm)及能谱阐发;(e)Fn@CaP的体内漫衍成像;(f)Fn及Fn@CaP的肿瘤及肝脏荧光比值变化曲线

图2 仿生矿化铁卵白肿瘤微情况调治阐发。(a)小鼠肿瘤构造多光谱成像图和其对于应的pH值统计;(b)瘤内M1及M2细胞比例的流式阐发;(c)小鼠瘤内钙化的CT成像和旌旗灯号统计

图3 Fn@CaP按需装载差别药物后于PDX模子中的药效阐发。(a)内腔装载三价砷的Fn@CaP用在PDX医治的药效评价示用意;(b)小鼠肿瘤生长曲线;(c)小鼠肿瘤重量统计;(d)小鼠保存曲线;(e)外壳装载ICG且内腔装载三价砷的Fn@CaP用在难治型PDX医治的药效评价示用意;(f)小鼠肿瘤生长曲线;(g)小鼠保存曲线
从“经验主导”到“数智化立异” AI赋能中医药焕发时代生气希望
AI与中医药的深度交融,已经开启传统医学现代化转型的极新篇章。从机理阐释到智能组方,从精准质控到聪明出产,一个完备的数智化中药财产生态正于加快形成。瞻望将来,惟有对峙守正立异,构建起政... 2026-03-19 13:57
1月份中美欧核准上市新药盘货 我国自立研发的四款新药于全世界规模内初次获批上市
1月份中美欧核准上市的新药中,中国核准的新药数目至多,为7款;美国核准1款;欧盟核准6款新药上市。中国核准7款新药上市1月份,我国共核准7款新药上市(详见表1)。按照Pharmadigger数据库 2026-03-13 09:27-金年会|金年会·jinnian(金字招牌)诚信至上
粤公网安备 44011202003184号